Guitar Amp Conversion
1958 Bouyer 241x
The little French-Guy.
Originally designed as a single-ended 6L6 PA amplifier. With a few modifications, the 241x cuts a fine figure as a bedroom amp for guitar.
This amp came to the Tube WorkShop in early 2020. An old PA amplifier from the Paul Bouyer company in Montauban, France. Equipped with a transformer-balanced line input ("Ligne"), the low power that is generated from just a single 6L6 power amp tube is particularly striking. Even in the preamp, very little gain is produced with just a single 6J5 triode. So everything is designed to send already pre-amplified, low-impedance signal sources to loudspeakers.
The idea was to turn this little amp into a bedroom guitar amp, since it actually has all the requirements you need for it.
Determination of age
and origin.
Well, determining the age was quite easy in this case, as we continental Europeans are very meticulous about documenting everything. A simple look at the attached nameplate tells us that this amp was built on March 10, 1958.
After researching the internet, I think that this amplifier was designed and built by Bouyer for the French national railway company SNCF for announcements, as the nameplate has the heading "Amplificateur SNCF" and a corresponding logo. SNCF stands for "Société Nationale des Chemins de fer Français"
What is interesting, however, is that the logo on the nameplate corresponds to the first SNCF logo, which was apparently only used until 1947.
Ultimately, it seems that an old amplifier that was once used to make announcements in French train stations will soon be used by guitarists as a "bedroom amp".

Starting point
functional but immaculate.
The amp was in pristine, untouched and working condition. Great!
If you had the right connection cables, you probably could have just plugged it in and music would have come out.
Of course, there is no circuit diagram for the amplifier. Ok, that's no problem... the circuit is simple enough that we can paint this ourselves from the wiring.
The case made of sheet steel with a hammered look will not win design-prizes and has more of an industrial flair, but it is extremely practical. With only 2 screws the top flap can be removed to access the tubes, with 2 more screws a flap on the bottom can be removed and you have access to the complete circuit. A very clever and service-friendly solution, and perfectly suited to the original application as an announcement amplifier in train stations.
The circuit is wired point-to point, but at the highest level. While with other amps you often find a tangle of components and cables, there is a quasi "military order" here and it is simply eye-candy to see the precision and attention to detail of the work here. This is craftsmanship at the highest level that I have only encountered in a similar form in HiWatt amplifiers. Great respect for Paul Bouyer and his staff!
At this point it hurt a bit to use the soldering iron for the first time and modify this work of art.
It is striking that the 241x is very American in its mix of components with RCA and JAN tubes and 2 Mallory capacitors as cathode bias. The period after the Second World War, which was strongly influenced by the USA, is evident here.
The first thing on the agenda was to analyse the circuit of the amp and to draw a circuit diagram. This takes some time, but is quite easy to do with a simple amplifier. Let's go...

Power Supply
actually "overdesigned".
Although the high voltage after rectification by the 5Y3 tube is "only" approx. 285V under load, a very complex filter chain with series-connected capacitors and corresponding strapping resistors were designed into the amp (to increase the dielectric strength) and an additional filter choke with a high inductance of 10H was also integrated. This is more than bullet proof!
I can only guess the reason for this, but I assume that the amp was trimmed for maximum operational reliability due to its intended use. In the original wiring of the amp, the power supply capacitors are only "weakly challenged" and one can sometimes go bad without the amp immediately quitting its job.
By the way, the mains transformer is one of the most beautiful I've ever seen.
When modifying the guitar amplifier, all old electrolytic capacitors were removed from the circuit for safety reasons, but left in the chassis for aesthetic reasons. The renewed power supply contains electrolytic capacitors from TAD with a dielectric strength of 500V, which are more than able to cope with the voltages of the 241x even without series connection and "strapping".
Also with the 5Y3 rectifier tube which ramps up quickly and there may be some overshoot until all other tubes are heated and conducting.
The filtering was slightly increased overall, but generally left close to the original values. You will find out later why I introduced a 3rd voltage node for an additional amplifier stage.

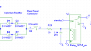
Standby Circuit
with remote. Fancy!
In the original, the 241x had a fairly complex standby circuit that could be remotely controlled via a corresponding output, in which the high voltage for the tubes was switched on or off via an antiquated 20V relay. By remote control!
I only understood this design when the intended use of the amplifier for announcements in train stations became clear. Here it was probably an advantage to be able to switch on all amplifiers used centrally or to put them into standby mode.
The general circuit was left in the amp.
A voltage of approx. 20V is generated via a separate winding in the mains transformer and stabilized via an early selenium rectifier and a filter capacitor in order to be able to control the relay. Actually, one should replace selenium rectifiers with modern silicon diodes because they can contain harmful substances. I've decided to keep the still good working selenium rectifier in the amp (for historical reasons). But I will never hold my nose or suck on it... ;-)
The remote control of the standby circuitry has been replaced by a classic standby switch on the back of the amp, but the original circuitry with the selenium rectifier and antiquated giant relay is still inside the amp and does its job. Antiquated, but somehow iconic and cool. And the old relay has such a nice "sonorous" click...

Power amp and Output Transformer
let's play it safe.
The Bouyer 241x has a single 6L6 output tube that operates in triode mode and is amplified fairly conservatively with an anode voltage of around 270V and a cathode bias of 250 ohms. The maximum possible plate dissipation of a modern 6L6 GC is thus only used to about 50%. However, this is part of the design of the amp. Here, keywords are: "reliability" and "durability". In this design, when the anode current of the 6L6 increases, the voltage of the power supply unit quickly collapses and you don't gain much in terms of output power. It is as it is.
In terms of output power, the little French-Guy remains below the possibilities of a single-ended 6L6 GC, but runs very reliably and is gentle with the tubes.
The original 6L6 GC (with the label of the railway company SNCF, by the way) gave me vintage goosebumps, but after 62 years it had clearly deteriorated in terms of measured values and had to be replaced with a new tube.
After measuring the output transformer, it was clear that it can be used well for modern speaker impedances of 4 ohms or 16 ohms with a single ended 6L6. Accordingly, the antiquated speaker output of the 241x (labeled "H.-P.") has been converted to standard jack sockets with the appropriate values.

Preamp
needs love and care. And a few ideas.
As already mentioned, the 241x was designed to send already heavily preamplified signals to loudspeakers and only had a 6J5 single triode with very low gain in the preamp.
So the idea was to replace the octal socket of the 6J5 with a corresponding double triode in the same format and thus introduce an additional amplifier stage. This is also the explanation for the modification of the power supply with an additional voltage node. Both preamp stages received their own voltage nodes with appropriate filtering.
Due to the modification to 2 preamp stages, the volume control could also be moved between the two stages and thus no longer burdens the weak and sensitive guitar input signal. Major advantage.
In the first step, a 6SN7 was used in the modified preamp circuit, which has similar gain factors (approx. 20) as the 6J5... but with 2 triode systems that are now cascaded. This was quite nice, but still a bit too "behaved".
The amp really came to life on the guitar when the 6SN7 was replaced by a 6SL7.
With a gain factor of about 70, this is just above a 12AT7 (= ECC81) and seems to be ideal for this amp.
Polyester Oil Caps from TAD were used as the sound-defining coupling capacitors in the preamp (and in the power amp). This is an (for me) unusual decision. PIO's have a very even sound with very tidy mids and for this reason they are usually not my favorites in guitar amps as they tend to sound "very nice" but somewhat "lacking character". For some reason the little Frenchman sounded the most harmonious with them. And if it sounds coherent, you should leave it that way.

Variable Negative Feedback
a kick for the little Frenchman.
What's that called in German? Probably "Einstellbare Gegenkopplung"...
In the 241x, a relatively strong negative feedback from the power amp to the preamp was provided, similar to Fender.
This has the advantage that the signal remains stable and controlled for a long time (even at higher volumes), but also means that an amp can sound a bit "sticky" because it is constantly self-regulating.
There are real religious wars about "Negative Feedback". Whether you need a lot of it... or rather little... or ideally none at all. It always depends on what you want to achieve.
In the 241x, a little more negative feedback helps keep it "in control" at higher volumes. At low volumes, however, the amp clears up wonderfully with little negative feedback and gets more liveliness, liveliness and a kind of loudness effect.
Since the amp does not have a tone control (and shouldn't have one either), the negative feedback was made controllable with a potentiometer on the back. This has proven to be a great tool for customizing the amps response for different volumes and tastes. The change is less in the frequency range and more in the response of the amp.

Conclusion
Great project... great little amp... great result!
It's always fun to convert old amps that aren't designed to be guitar amps into these.
Why?
The appeal of such projects is to step away from the well-trodden paths of the well-known Fender and Marshall designs and to find out what sonic potential lies in circuits that were actually not intended for guitar. You can learn a lot from this and, above all, experience many sonic surprises (both positive and negative).
In our case, an old French station announcement amp has become a more than convincing bedroom guitar amp. "Convincing" because the unusual design with a moderately loaded 6L6 GC at low anode voltage, even at low volumes, results in a slight flexibility and sweet compression in the sound, which you often wish for but usually only get at higher levels. The adjustable negative feedback is a great addition to fine-tune your personal "sweet spot".
The little French train station amplifier won't win a design award, but the sound of the converted amplifier more than makes up for it. And don't we all always claim that the "inner values" are decisive? ;-)



















